中国茶叶博物馆茶文创产品开发运营公开招商公告
栏目:茶叶学堂 发布时间:2025-09-28
  中国茶叶博物馆双峰馆区比邻西湖,山环水绕,坐拥西湖龙井茶园,馆区常设展览包括“中华茶文化展”“西湖龙井茶专题展”和“社会捐赠茶具文物精品展”,还能体

  中国茶叶博物馆双峰馆区比邻西湖,山环水绕,坐拥西湖龙井茶园,馆区常设展览包括“中华茶文化展”“西湖龙井茶专题展”和“社会捐赠茶具文物精品展”,还能体验到有趣的茶饮风俗。凭借其独特的地理位置和展示内容,每天接待大量海内外游客前来参观、参加茶文化活动。为充分挖掘双峰馆的茶文化价值,进一步丰富游客的茶文化体验,提升茶文化服务功能,结合《杭州市园林文物局等5部门关于杭州市文化文物事业单位实施文化创意产品开发激励的指导意见(试行)》(杭园文[2024]217号)相关精神,现面向社会公开招标中国茶叶博物馆茶文创产品开发及双峰馆区文创空间合作运营服务商,挖掘中国茶叶博物馆特色文化,开发特色产品,打造集文化创意产品展示、销售、体验为一体的特色空间,为博物馆增添新的文化活力。

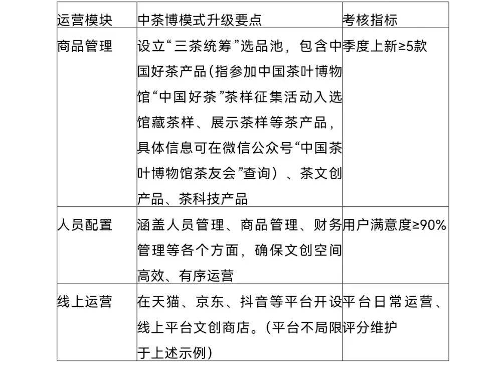
  1、茶与相关产品开发。围绕“中国茶叶博物馆是我国唯一以茶和茶文化为主题的国家级专题博物馆”这一定位,开发博物馆以茶为载体的相关衍生产品。

  2、空间运营。中国茶叶博物馆文创空间位于双峰馆区研学中心,面积186.31平方米。该空间连接外围庭院,环境优美。我们期望将其打造成为集创意产品售卖、茶文化体验为一体的综合性文创空间,成为文化新地标和游客必到打卡点。

  (1)生态型无围墙博物馆融合。突出“馆在茶间、茶在馆内”特色,将双峰馆区茶山景观、元素融入空间设计,采用自然材质(竹、木、麻)与通透玻璃结构,营造沉浸式茶生态体验。(2)茶文化动态展陈设计。可移动展柜系统:结合茶器陈列与互动体验需求,设计模块化展柜,适配茶会、茶主题研学等场景变换;活态文化区:设置中式开放茶空间,提供茶艺展示、品鉴区及新茶饮调饮区,强化参与感。(3)商家承担空间设计、装修、日常运维等费用,另空间设计不可改动建筑物外立面。

  1.项目方案:投标方提交投标书时需提供整体项目运行和合作方案,方案应具备创新性、可操作性和可持续性,充分展现对中国茶叶博物馆定位及文创空间的理解与规划。

  2.运营团队:拥有丰富的特色产品开发运营,文创空间、IP运营经验,团队成员包含市场营销、产品设计、运营管理、渠道销售等专业人才,能够深度挖掘文化内涵,打造茶文化产品。

  3.公司基本条件:具有独立法人资格、健全财务会计制度,具有依法缴纳税收和社会保障资金的良好记录,无不良信誉记录和违法记录。

  4.产品内容和质量:茶及相关产品的内容应契合国家相关质量标准,符合市场化消费所需,具备较高的文化内涵、艺术价值和收藏意义。

  5.空间设计:设计方案应兼具创新性与实用性,充分考量空间的合理利用和访客的体验感受,使空间布局与中茶博双峰馆区的整体氛围相得益彰。经中茶博审核后实施。

  6.综合实力:应标单位需具备丰富的品牌及产品运营经验,拥有产品研发能力和专业的研发团队。有对应产品的供应链管理经营;有成功运营省市级平台及以上文创项目的案例,且拥有自有媒体平台、自有品牌影响力、自有技术平台的机构在同等条件下优先。

  7.案例要求:应标单位需提供相关线上线下文创产品空间运营案例和文创产品开发(有爆款案列的优先)的案例,案例需详细说明运营时间、运营成果等关键信息,以展示自身的运营实力。

  8.商务要求:合同期限为3年,需提供空间合作模式、分成比例、茶产品合作年开发款数等,有保底分成的优先。(必报)

  合同期满后,将依据运营实际状况,经双方协商一致,可对合同进行优先考虑续签。

  如因中国茶叶博物馆对场地实施改造,致使合作无法继续履行的,应提前15日书面通知合作方终止合作。自通知送达之日起,双方权利义务终止,已履行部分按实际结算,未履行部分不再履行。

  1.资格审查:中茶博对报名企业提交的营业执照、资质证书、法定代表人身份证明、授权委托书等材料进行严格审查,确保企业具备参与投标的资格。

  2.评审环节:组织专业评审团队对通过资格审查的企业提交的投标文件进行全面评审,包括商务部分、技术部分各项内容。企业需进行现场陈述,介绍企业情况、运营方案、产品设计、空间设计等内容,时间控制在15—20分钟,之后接受评审团队提问并进行答疑。评审团队根据评标标准进行打分,综合商务部分、技术部分得分情况,从高到低进行排序,择优确定入围企业名单。